泉果基金管理层调整背后 资产管理机构如何完成“权责再平衡”
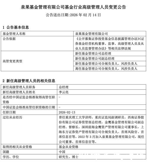
在权益市场波动加剧、资管行业竞争日趋激烈的当下,一家基金公司的高层人事变动往往不仅是岗位对调,更是战略方向与治理结构调整的信号。近日,泉果基金官宣管理层变动,李云亮升任总经理,而原本兼任总经理的董事长任莉则不再担任总经理职务,专注于董事长角色。这一变化看似平稳,实则折射出公募基金公司在规范治理、强化专业分工和提升投研驱动力上的多重考量。
从“一肩挑”到分设 管理层变动释放什么信号
在不少中小型公募机构发展早期,由于团队规模有限、业务线尚未完全铺开,“董事长+总经理一肩挑”的模式比较常见。任莉此前同时担任泉果基金董事长和总经理,一方面有利于在创业和起步阶段快速统一决策、提高执行效率,另一方面也容易带来权责边界模糊、内部制衡不足等潜在问题。此次调整中,董事长任莉不再担任总经理职务,意味着公司在完成一定阶段的积累后,开始主动回到更为成熟、透明的公司治理架构上,将战略与执行进行更清晰的分工和衔接,这既是顺应监管导向的体现,也是企业自身发展到新阶段的自然选择。
从治理逻辑上看,董事长更多承担股东意志的传导者和公司长期战略引领者的角色,而总经理则侧重日常经营管理、业务推进和团队协同。泉果基金此时由李云亮升任总经理,既是对其管理能力与行业经验的认可,也意在通过更聚焦的管理班子来提升运营效率与业务响应速度。在外界看来,一人专职总经理,一人专注董事会与长远布局,有助于形成“前瞻战略+高效执行”的双轮驱动。
李云亮升任总经理 对泉果基金意味着什么
对于一家基金公司而言,总经理是连接股东方、董事会与内部投研、销售、风控等多条业务线的中枢。李云亮升任总经理后,市场最关心的是泉果基金在投研风格、产品布局以及风险管理上的一系列变化与延续。从行业经验看,若一位管理者具备扎实的投研背景或丰富的一线业务管理经验,他在制定发展路径时往往更重视投资研究体系建设、投研团队激励机制以及客户长期回报导向,这也是当前公募基金行业竞争的核心所在。
可以预期,在新管理层架构下,泉果基金可能在几个方向上加大力度:其一,进一步优化投研流程与投委会机制,通过明确的投研分工和严谨的风控审核,提升组合管理的稳定性;其二,在公司品牌仍处于加速建设阶段时,集中资源打造具有鲜明风格和长期业绩记录的明星产品线,以提升在细分赛道中的辨识度;其三,顺应“以投资者为中心”的监管要求,强化投资者教育与信息披露,突出长期持有和价值投资理念,使产品与渠道形成更稳固的信任纽带。
董事长任莉的角色转变 治理重心从“抓细节”到“看全局”
从“一肩挑”到专职董事长,这种角色转变意味着任莉将从繁杂的日常经营事务中抽身出来,更加专注于公司长期战略、股权结构优化以及对外合作布局。对一家还在成长通道中的基金公司而言,这种转变具有实际意义:一方面,董事长可以集中精力审视行业趋势,如公募与私募的协同、FOF和养老金等长期资金业务的拓展机会,从公司层面做资源和方向配置;在大型机构、公募FOF、银行理财等机构资金更加看重公司治理与风控体系的背景下,一位聚焦治理与长期发展、而非日常运营的董事长,更容易与外部重要合作方建立高层对话与信任。
更重要的是,权责再平衡有助于强化内部制衡。当董事长不再直接管理日常经营时,董事会可以更加独立地对管理层进行监督与评价,避免“自己监督自己”的尴尬,这有利于各类制度从纸面走向实践。对于高度依赖合规与风控的公募基金行业而言,这种结构性优化不仅关系到公司内部管理效率,更与持有人利益、品牌声誉乃至未来业务拓展紧密相关。
行业案例对比 管理层分工优化的现实意义
回顾公募行业发展史,不少机构在成长阶段都经历过类似的治理调整。某些基金公司早期由创始人或核心合伙人兼任董事长和总经理,在完成业务起步、规模突破后,逐步引入职业经理人担任总经理,由董事长聚焦于公司的长期布局和文化建设。实践表明,当公司实现董事会、监事会与高管层的清晰分工,并形成稳定的激励与约束机制后,其业务波动对公司整体治理的影响会趋于减弱,抗风险能力显著提升。
以一些在权益投资领域表现突出的基金公司为例,它们在管理层架构上普遍形成了“战略导向+执行落地”的清晰分工:董事长负责确立中长期发展路线,比如是偏重主动权益还是固收+,是否加码ESG、养老金融等新方向;总经理及管理团队则围绕既定战略进行产品设计、团队搭建、绩效考核和流程优化。这样的分工模式被证明更有利于形成稳定的投资文化与可持续的业绩表现。泉果基金此次管理层调整,在很大程度上也是向这一成熟模式靠拢。

对投资者的启示 如何解读泉果基金管理层变动
从普通投资者角度来看,管理层调整往往容易被误读为“内部不稳定”或“发展方向不确定”的信号,但更理性的做法是,将此类变动放在行业监管要求和公司发展阶段中去理解。泉果基金官宣管理层变动 李云亮升任总经理 董事长任莉不再担任总经理职务,本质上属于公司治理结构的优化升级。从外部信息观察,变动呈现出有序、可预期和制度化的特点:职位交接公开透明,董事长与总经理角色更加清晰,管理层整体框架保持延续性,这对于持有人而言,更多是一种规范化、专业化的积极信号。

投资者在关注这类人事信息时,可重点从三个维度进行判断:一是变动是否影响投研核心团队的稳定性,比如基金经理是否频繁更换;二是公司是否借此机会进一步完善治理制度,包括风险控制、信息披露和内部激励;三是新任高管是否具备与公司战略相匹配的能力与经验。如果在这些维度上能看到更加清晰和积极的变化,那么管理层调整往往意味着公司正尝试迈向更高质量的发展阶段,而非简单的人事轮换。
泉果基金的下一步 由“内部调整”走向“外部竞争力提升”

站在未来的角度看,泉果基金管理层调整的真正考验,不在于公告发布的那一刻,而在于接下来几年业绩表现、产品口碑和品牌形象的综合反馈。李云亮升任总经理后,如何在激烈竞争的公募赛道中突出重围,是摆在新管理团队面前的现实课题:在产品端,要避免同质化竞争,围绕自身优势打造差异化策略;在渠道端,需要与银行、券商以及第三方销售平台建立更稳固的合作关系,提升服务体验;在风控端,则要在追求收益的同时坚守风险底线,以可持续的业绩表现赢得长期资金的信任。

与此董事长任莉不再担任总经理职务,也为泉果基金在资本运作、战略合作以及公司文化塑造方面留下了更大空间。随着公募行业与银行理财、保险资管、私募机构之间的边界日益模糊,未来的竞争不再只是单纯的产品对比,更是综合金融服务能力和制度体系的较量。在这一过程中,一个权责清晰、分工合理、能够快速响应市场变化的管理层架构,无疑将成为泉果基金提升竞争力的重要基础。
需求表单